
经观金融成都股票配资
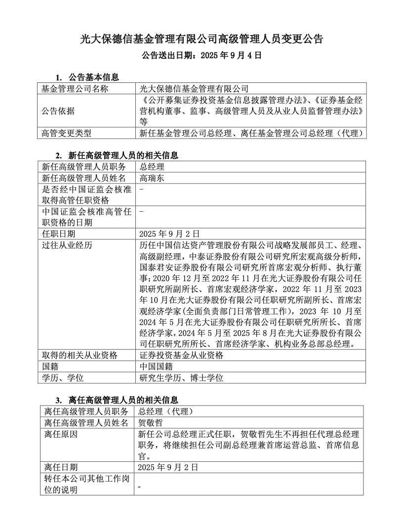
9月4日,光大保德信基金发布公告称,自9月2日起,任命高瑞东为公司总经理,贺敬哲不再担任代理总经理职务,但将继续担任公司副总经理兼首席运营总监、首席信息官。
资料显示,高瑞东历任中国信达资产管理股份有限公司战略发展部员工、经理、高级副经理成都股票配资,中泰证券股份有限公司研究所宏观高级分析师,国泰君安证券股份有限公司研究所首席宏观分析师、执行董事;2020年12月至2022年11月其在光大证券股份有限公司任职研究所副所长、首席宏观经济学家,2022年11月至2023年10月在光大证券股份有限公司任职研究所副所长、首席宏观经济学家(全面负责部门日常管理工作),2023年10月至2024年5月其在光大证券股份有限公司任职研究所所长、首席经济学家,2024年5月至2025年8月在光大证券股份有限公司任职研究所所长、首席经济学家、机构业务总部总经理。
海量资讯、精准解读,尽在新浪财经APP
华林优配提示:文章来自网络,不代表本站观点。